Запросить счетСкачать каталогиСервис и гарантия

Модуль для управления подпиткой БТП-RS-ХХХ-N V3

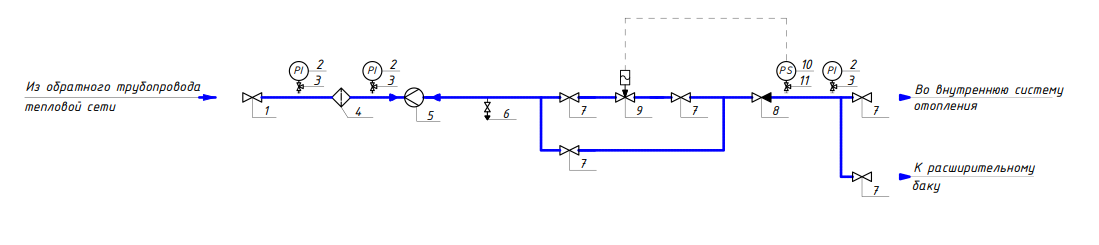
Состав модульного узла

Наименование Количество
1 Шаровой кран 1
2 Манометр 3
3 Кран под манометр 3
4 Фильтр 1
5 Проставка под узел учета 1
6 Спускник 1
7 Шаровой кран 5
8 Обратный клапан 1
9 Соленоидный клапан 1
10 Прессостат 1
11 Шаровой кран 1

Рассчитать БТП

Габаритные размеры 

Наименование Габариты (ДхВхШ), мм Вес, кг
БТП-RS-015-N V3 1043×774×331 65
БТП-RS-020-N V3 1028×793×312 70
БТП-RS-025-N V3 1113×2853×317 89
БТП-RS-032-N V3 1485×903×322 91
БТП-RS-040-N V3 1620×957×325 99
БТП-RS-050-N V3 1788×1060×332 99
БТП-RS-065-N V3 1910×1128×413 110
Авторизация Ridan