
Контроллеры серии ECL-3R Ридан
Контроллер ECL-3R представляет собой электронный регулятор, предназначенный для использования в системах теплоснабжения зданий с централизованной подачей тепла. ECL-3R обеспечивает управление системой отопления, включая контур подпитки, и системой горячего водоснабжения.
Преимущества
Универсальное решение для любых систем теплоснабжения
7 модификаций контроллеров, которые закрывают все задачи по работе ИТП
Оперативное подключение и запуск
От настройки до запуска потребуется не более 15 минут
Устойчивость к авариям
Выдерживает переполюсовку или короткое замыкание без повреждений
Подходит для любой схемы ИТП
Единое решение для зависимых/независимых и аналоговых/импульсных систем, поэтому исключен риски ошибок при подборе
Предусмотрены инструменты для преднастройки
Удалённая настройка контроллеров квалифицированными специалистами до начала работ
Управление через мобильное приложение
Полный функционал настройки и контроля работы ТП с телефона
Контроллеры ECL-3R — надежное управление инженерными системами
Линейка контроллеров ECL-3R разработана для эффективного и стабильного управления инженерными системами индивидуальных тепловых пунктов. Данные устройства обеспечивают полный функционал: от точной регулировки насосного оборудования до автоматической подпитки системы.
Ключевая особенность ECL-3R — использование жесткой логики управления, которая обеспечивает стабильность и предсказуемость работы. В отличие от программируемых решений, контроллеры не требуют настройки через сложное ПО. Это значительно упрощает ввод в эксплуатацию, настройку и обслуживание, снижая зависимость от узкопрофильных специалистов.


Несмотря на заданную логику, система остается гибкой, адаптируемая под конкретные задачи:
• можно отключать неиспользуемые датчики,
• выбирать тип управляющего сигнала для клапанов (импульсный или аналоговый),
• настраивать анализ и реакцию на аварийные ситуации.
Благодаря оптимальному балансу между надежностью и адаптивностью, контроллеры ECL-3R — это практичное решение для автоматизации, где особенно важны простота, отказоустойчивость и понятность в эксплуатации.
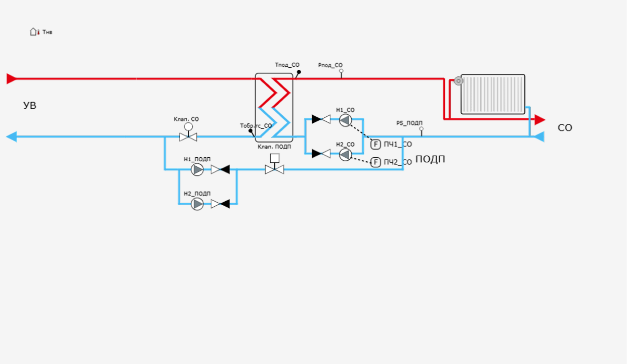
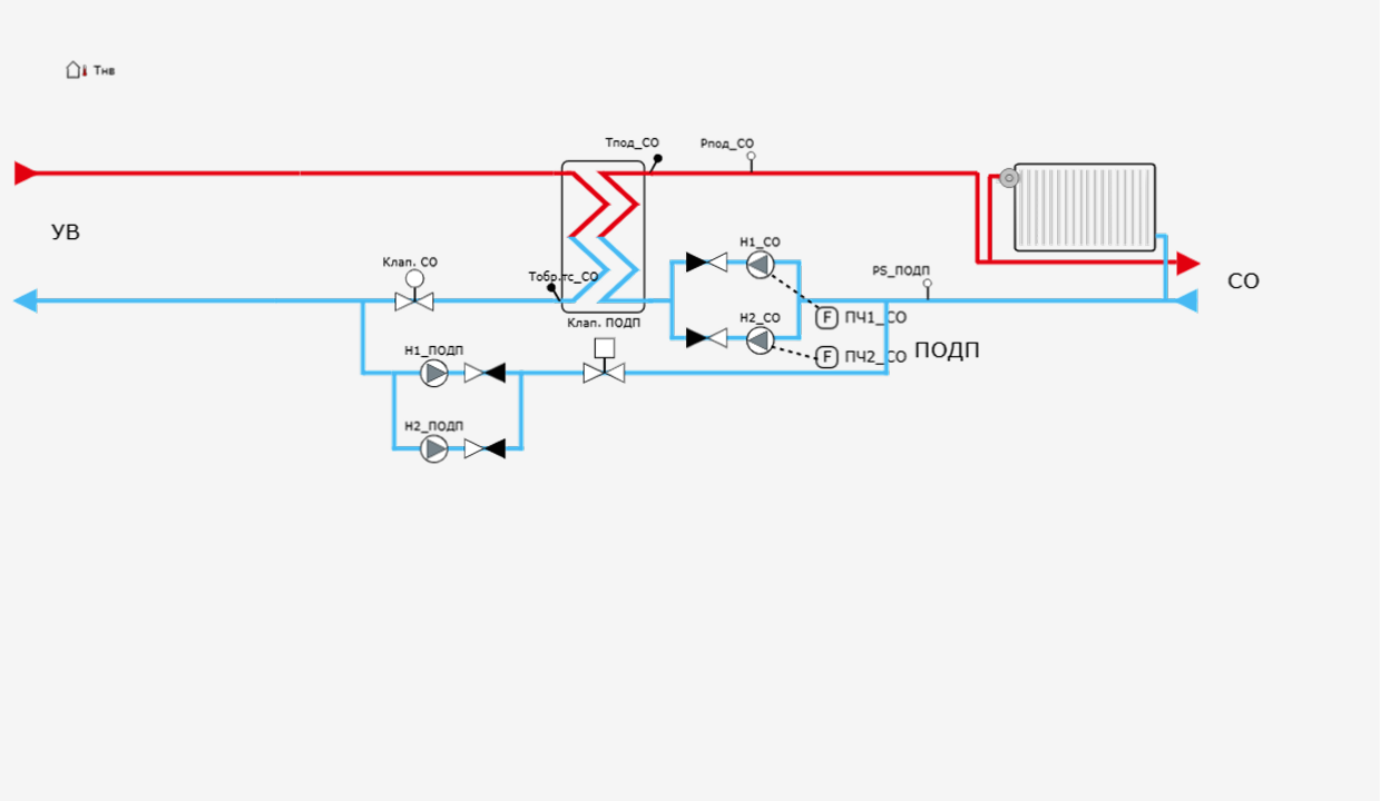
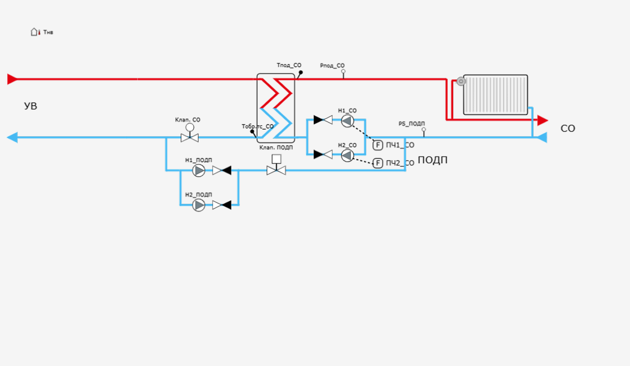
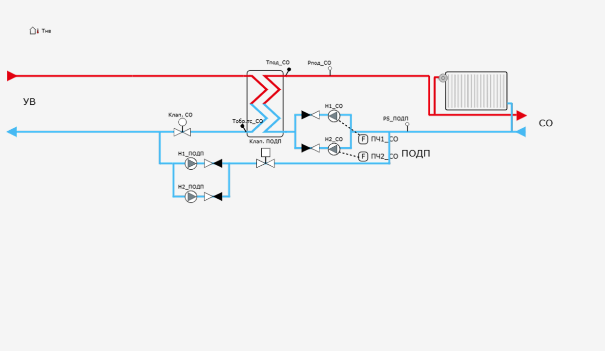
Области применения контроллеров
Видео
Конфигуратор контроллера ECL-3R

Конфигуратор контроллеров — это приложение, созданное для решения задач по настройке, вводу в эксплуатацию и технической поддержке контроллеров Ридан. К конфигуратору предусмотрено 3 варианта подключения. Один из них по Wi-Fi. Для этого варианта подключения есть специальный аксессуар WF Connect адаптер RS485/wi-fi
Структурная схема

Электронные сервисы для быстрой настройки
Файл настройки можно создавать удаленно, без привязки к месту размещения
Оперативное подключение и запуск
От настройки до запуска не более 15 минут
Настройка через мобильное приложение
Регулировка контроллера от настройки до аварийного отключения, контроль работы ИТП доступно в режиме реального времени через мобильное приложение
Функционал конфигуратора
• Пошаговая настройка контроллеров за 10 минут.
• Запись параметров в архив
• Подготовка файла с настройками до выезда на объект.
• Построение графиков в реальном времени для оперативного анализа и принятия решений.
• Сохранение резервных копий настроек для надежной защиты данных.
• Доступ к заводским настройкам контроллера, редактирование параметров согласно требованиям проекта и сохранение профиля в виде файла для загрузки в контроллер.
• Сохранение резервных копий настроек для надежной защиты данных.
• Доступ к заводским настройкам контроллера, редактирование параметров согласно требованиям проекта и сохранение профиля в виде файла для загрузки в контроллер.

Мобильное приложение

Контроллеры ECL-3R можно настраивать не только через ПК но и со смартфона
• Настройка прямо с телефона
• 100% функций конфигуратора
• Wi-Fi подключение

Скачать
с Google Play
Подбор и сравнение
Параметры системы
| Функции контроллера | ECL 310 + A368 Данфос | ECL-3R 368. 1.18 Ридан | ECL-3R 361 Ридан | ECL-3R 331 Ридан | ECL-3R 317 Ридан | ECL4 368 Ридан | ECL4 368 ПЧ Ридан |
|---|---|---|---|---|---|---|---|
| Общий Тнв | |||||||
| Универсальные входы под мониторинг | |||||||
| Дополнительные аварии для контроля качества поддержания температуры (перегрев, недогрев) | |||||||
| Дополнительные аварии при активации функции, но физическом отсутствие датчика | |||||||
| Несколько вариантов сброса аварии: авто/ручн/кол-во раз в сут. | только ручной | ||||||
| Архив данных | |||||||
| Подключение в Cloud Control | ECL connect | ECL connect | ECL connect | ECL connect | ECL connect |
| Функции контроллера | ECL 310 + A368 Данфос | ECL-3R 368. 1.18 Ридан | ECL-3R 361 Ридан | ECL-3R 331 Ридан | ECL4 368 Ридан | ECL4 368 ПЧ Ридан |
|---|---|---|---|---|---|---|
| Управление 2-мя типами клапанов (3-point и 0-10в) | 3-point | 3-point0-10v | 3-point | 3-point0-10v | 3-point | 3-point |
| Обратная связь с привода: дискретная или аналоговая | ||||||
| Анализ перепада давления и сухого хода по аналоговым датчикам на насосной группе | ||||||
| Функция «Летняя остановка» и «Тренировка насосов» | ||||||
| Построение графика: по точкам или угол наклона | ||||||
| Настройка действия клапана при критической аварии | ||||||
| Несколько вариантов ограничений и приоритетов | ||||||
| Общее или индивидуальное реле перепада давления на насосной группе | общий | общий | общий | общий | общий | |
| Поддержание давления или перепада давления (управление ПЧ) | ||||||
| Внешняя авария под насосы | ||||||
| Ротация насосов по дням или часам | по дням |
| Функции контроллера | ECL 310 +A368 Данфос | ECL-3R 368. 1.18 Ридан | ECL-3R 361 Ридан | ECL-3R 317 Ридан | ECL4 368 Ридан | ECL4 368 ПЧ Ридан |
|---|---|---|---|---|---|---|
| Управление 2-мя типами клапанов (3-point и 0-10в) | 3-point | 3-point0-10v | 3-point | 3-point0-10v | 3-point | 3-point |
| Обратная связь с привода: дискретная или аналоговая | ||||||
| Анализ перепада давления и сухого хода по аналоговым датчикам на насосной группе | ||||||
| Общее или индивидуальное реле перепада давления на насосной группе | общий | общий | общий | общий | общий | |
| Поддержание давления или перепада давления (управление ПЧ) | ||||||
| Ротация насосов по дням или часам | по дням | |||||
| Внешняя авария под насосы |
| Функции контроллера | ECL 310 +A368 Данфос | ECL-3R 368. 1.18 Ридан | ECL-3R 361 Ридан | ECL-3R 331 Ридан | ECL4 368 Ридан | ECL4 368 ПЧ Ридан |
|---|---|---|---|---|---|---|
| Включение подпитки от аналогового или дискретного датчика | только реле (KPI) | |||||
| Анализ количества включения подпитки и ее продолжительности | ||||||
| Общее или индивидуальное реле перепада давления на насосной группе | индивид | индивид | индивид | индивид |
Типовые схемы применения
Товары серии
Контроллеры
Сопутствующие товары
Дополнительные ссылки
Документация
Перейдите в раздел для ознакомления со всеми документами для серии
Перейти в раздел “Документация”Вопросы по товарам серии
Перейдите в раздел для ознакомления с частыми вопросами и ответами
Перейти в ”Вопросы по товару”


























